반응형
회귀분석이나 Machine Learning등에서 많이 사용되는 개념인 Likelihood(가능도) 에 대해 정리합니다.

Likelihood(가능도)
Definition
연속사건에서는 특정 사건이 일어날 확률이 0으로 계산됨.
Likelihood(가능도)라는 개념을 적용하면 이를 비교할 수 있음.
즉, 연속사건에서 특정 사건일 때의 PDF 의 값을 Likelihood라고 볼 수 있음.
※ PDF의 값이 클 때 일어날 가능성이 높은 사건.
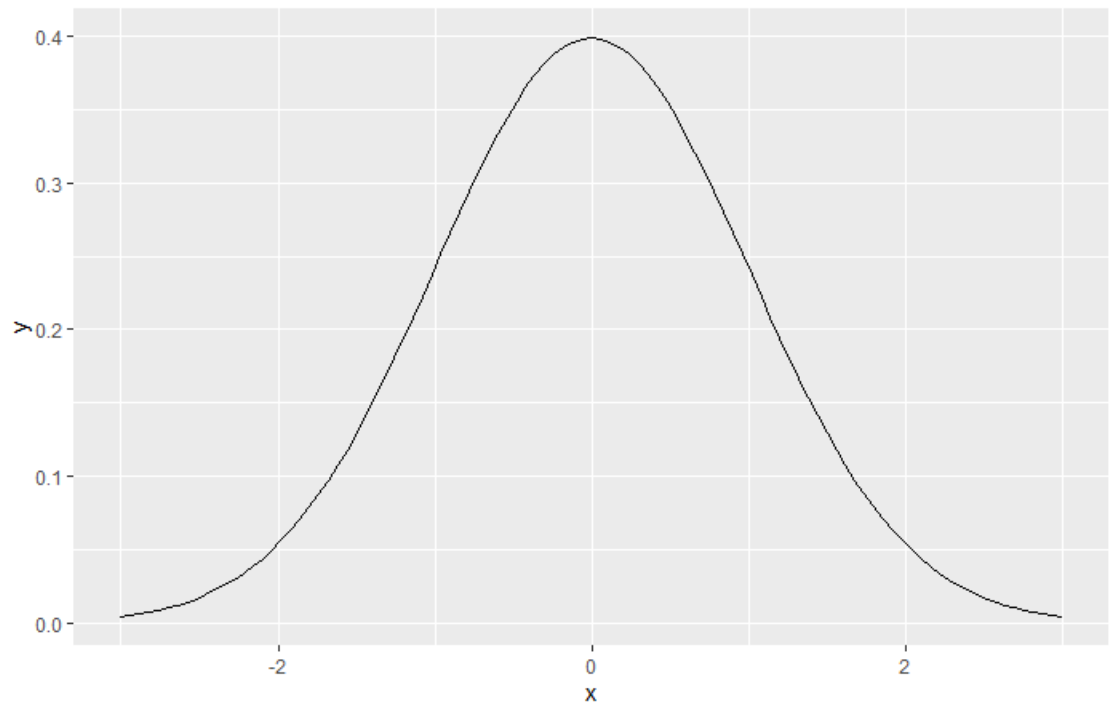
ex) 아래 연속확률변수X의 PDF graph에서 X가 1일 확률은 0이지만, X가 1일 Likelihood는 0.2419707 이다.

Characteristic
Likelihood의 직관적인 정의 : 확률분포함수의 y 값
- 이산 사건에서는 Likelihood는 Probability와 같음.
- 연속 사건에서는 Likelihood는 Probability와 다름, Likelihood 는 PDF 값
Maximum Likelihood Estimator(최대가능도 추정)
Definition
연속 사건의 PDF에서 PDF 값이 가장 큰 지점이 MLE임.
즉, 아래 Standard Normal Distribution에서의 MLE는 0임.

Reference
반응형
'머신러닝 > 통계' 카테고리의 다른 글
| 통계 - T test (0) | 2021.03.26 |
|---|---|
| 통계 - Expectation E(X) (0) | 2021.03.24 |
| 통계 - Statistical Estimation (0) | 2021.03.20 |
| 통계 - Random Variable, Probability Distribution, PDF, CDF, PMF, CMF (0) | 2021.03.13 |
| 통계 - Normal distribution 어렵지 않아요 (0) | 2021.03.07 |